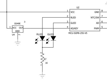
1、 工作原理
潜水手电对密封性要求很高,所以开关采用HALL元件感应磁铁来进行调光。
磁铁远离PCB上HALL元件时,第4脚电压变小,靠近PCB上HALL元件时,第4脚电压变高。电压和磁铁距离成正比关系。根据HALL元件感应电压来调节PWM占空比,实现调光功能。
2、 功能说明
1、 根据磁铁行程控制PWM占空比0%-100%输出
2、 内置温度传感器,检测内部温度超过60度,自动调低亮度。
3、 电池电压指示,通过红绿LED灯指示不同的电量。电量过低时,自动关闭手电。
© 版权声明
文章版权归作者所有,未经允许请勿转载。
THE END
喜欢就支持以下吧
