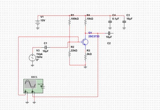
原理图如下:
仿真波形如下:
这是一个共射极放大电路。三极管B级波形是直流偏置电压叠加了一个1v的正弦波。是下面完整的波形。C极波形为放大的波形,可以看出波形的底部失真。失真的部分Vb>Vc,说明三极管进入了饱和状态。
调整R2阻值为15K,减少B极流入电流。波形如下:
可以看出三极管一直工作在放大状态。波形没有失真。
调整R2阻值为8K,波形如下:
可以看出放大波形的上半部分失真。电压为15V,说明三极管在放大波形失真的时间内截止,R4流过的电流为0,C极电压等于电源电压。看B极波形,当B极电压小于0.6v左右时,三极管截止。
因为正弦波峰值是1V,在正弦波为-1v时要保证三极管导通,B极直流偏置电压至少应为1.6v,1.6v-1v = 0.6v,需要考虑余量,假设B极直流偏置电压为2.5V,那么在正弦波为-1v时,B极电压为2.5-1=1.5v,可以保证三极管导通。
此电路的交流电路放大倍速为R4/R3 = 5;
三极管加上偏置电压后,三极管导通,射极电流变化△ie = vi/R3;
集电极电压变化△vc = △ic*R4,
Ib电流变化很小,所以△ie = △vc;
△vc = (vi/R3)*R4;
所以△vc/vi = R4/R3。因为C2滤掉了直流电压,△vc就是交流输出信号vo,
所以vo/vi = R4/R3 = 5;放大倍速和三极管电流放大倍速hfe无关。
假设B极直流偏置电压为2.5v,那么E极电压为2.5-0.6 = 1.9v.Ie = 1.9v/R3= 1.9v/2k= 0.8mA。Vc = 15V-0.8mA*10K = 7V。
Vi放大5倍后峰值电压为+-5V,叠加到VC直流电压,vo为+5V时,vc = 5+7 = 12v,小于电源电压15V,上半周的放大波形正常。Vo为-5v时,vc = -5+7 = 2v。此时vi为1V,叠加到B极直流偏置电压2.5v,B极电压为1+2.5=3.5V,VB>VC,此时三极管饱和。Vo下半周会失真。
假设B极直流偏置电压为1.8v,那么E极电压为1.8-0.6 = 1.2v.Ie = 1.2v/R3= 1.9v/2k= 0.6mA。Vc = 15V-0.6mA*10K = 9V。
Vi放大5倍后峰值电压为+-5V,叠加到VC直流电压,vo为+5V时,vc = 5+9 = 14v,小于电源电压15V,上半周的放大波形正常。Vo为-5v时,vc = -5+9 = 4v。此时vi为1V,叠加到B极直流偏置电压1.8v,B极电压为1+1.8=2.8V,VB<VC,此时三极管工作在放大状态,下半周放大波形正常。
把R2设为15K,B极偏置电压为15*15/115 = 1.95V,可以满足要求。
上图上面的波形是三极管C极波形,下面的波形是经过C2后的波形,可以看到C2已经把C极的直流电压滤掉,只输出交流信号。
