1、 工作原理
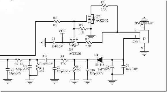
因为这种产品要求成本低,所以ID卡检测电路部分采用分立元件实现。
使用辉芒带内部运放的单片机,PWM脚输出125K信号驱动天线,接收到的ID卡数据通过MCU内部运放放大,解码得到ID卡卡号。
2、 功能说明
- 功能说明
- 初始化:长按开关2S,蜂鸣器长滴一声,灯闪烁,所有卡片信息清空后,灯灭,锁开,
- 添加管理卡:初始化后刷的第一张卡为管理卡,刷卡蜂鸣器响一声,灯闪一次,锁关。添加成功。旧的管理卡在初始化时已删除。
- 添加客人卡:刷管理卡一次,蜂鸣器短响一声,灯闪烁,刷用户卡,蜂鸣器短响一声,灯灭,表示添加成功,卡存在,蜂鸣器响2声,如果之前有设置客人卡,新卡取代旧卡,旧卡不能开门。
- 添加服务员卡:连续刷管理卡2次,刷卡间隔5S内有效,每次刷管理卡,蜂鸣器短响一声,第一次刷管理卡后,灯开始闪烁,刷2次管理卡后,添加服务员卡,蜂鸣器响一声,表示添加成功,灯还在闪烁的期间,可继续添加服务员卡,响2声,表示卡存在,响4声,表示存储区满。停止添加卡5S后,灯灭。配置结束。
- 添加总控卡:连续刷管理卡3次,刷卡间隔5S内有效,每次刷管理卡,蜂鸣器短响一声,第一次刷管理卡后,灯开始闪烁,刷3次管理卡后,添加总控卡,蜂鸣器响一声,表示添加成功,灯还在闪烁的期间,可继续添加总控卡,当蜂鸣器长响一声,灯灭,配置结束。响2声,表示卡存在,响3声,表示存储区满。停止添加卡5S后,灯灭。
- 清空所有卡信息:连续刷管理卡5次,刷卡间隔5S内有效,每次刷管理卡,蜂鸣器短响一声,第一次刷管理卡后,灯开始闪烁,锁开刷5次管理卡后,灯闪烁2次,蜂鸣器长鸣2声,清空除管理卡外的所有卡信息。
- 未注册卡刷卡响3声
- 电池电压低于3.0V,刷卡开门时响4声报警
- 管理卡:具有开门和配置其它卡功能。(1张)
客人卡:每把锁只配置一张客人卡,使用管理卡配置新的客人卡后,自动删除原来所配置的客人卡。(1张)
服务员卡:只有在配置成双卡模式时才有,服务员卡任何时候都不能单独开门,两张服务员卡也不能配合开柜门,只有与客人卡配合才能开门。(最多可设置20张)
总控卡:可开所有锁。(最多可设置3张)
10.2节5号电池供电,待机电流在20uA左右。
© 版权声明
文章版权归作者所有,未经允许请勿转载。
THE END
喜欢就支持以下吧
